电商云仓:降本增效新利器!
目前,对于任何企业,“降本增效”成为企业突围的关键。
在电商竞争激烈的今天,物流效率和成本控制至关重要,电商云仓的崛起,正以智能化的仓储管理、灵活的资源整合能力和全链条的数据驱动,成为企业降本增效的“破局利器”。

01云仓概念
-
第三方托管服务
云仓由专业第三方运营,电商企业无需自建仓库,而是将商品存储于云仓网络中,由服务商负责库存管理、订单处理及物流配送。 -
技术驱动
依托大数据、自动化设备(如AGV机器人、智能分拣系统)、物联网(IoT)传感器等技术,实现仓储流程的智能化,例如实时库存监控、自动补货和路径优化。 -
分布式网络
云仓通常在多地设点,形成覆盖广泛的仓储网络。例如,华北、华东、华南均有仓库,订单可从离消费者最近的仓库发货,缩短配送时间。
02 云仓与传统仓储的区别

03 云仓运作流程示例
-
入库
电商将商品批量运输至云仓,服务商通过条形码/RFID技术登记库存,数据实时同步至电商后台。
-
存储
智能系统分配库位,AGV机器人搬运货物,温湿度传感器监控特殊商品。
-
订单处理
消费者下单后,系统自动分配至最近仓库,打印面单,机器人分拣打包。
-
配送
对接主流物流商(如顺丰、京东物流),部分云仓支持“当日达”服务。
-
逆向物流
处理退货:质检、重新上架或销毁,数据反馈至电商优化产品。
04 云仓的特征
-
资源共享化
整合分布在不同区域的仓库、设备、人力等资源,形成 “仓储资源池”,企业可按需调用(如仓储空间、分拣设备、配送团队等),避免自建仓储的闲置浪费。(如电商企业无需在全国各区域自建仓库,可通过云仓平台直接使用各地合作仓库,降低固定资产投入。) -
管理数字化
通过 WMS(仓储管理系统)、TMS(运输管理系统)、OMS(订单管理系统)等数字化工具,实现库存、订单、物流信息的实时同步与可视化管理。 (企业可通过云端平台实时查看库存状态、订单处理进度、物流轨迹等数据,精准决策补货、调拨等操作。) -
运营智能化
集成自动化设备(如 AGV 机器人、自动分拣线、智能货架)和物联网技术(RFID、传感器),提升仓储作业效率。(如自动分拣系统可实现 “订单秒级处理、货物分钟级分拣”,相比人工效率提升 5-10 倍,降低错发率。) -
服务柔性化
根据企业需求动态调整服务规模,支持旺季爆单时快速扩容(如临时增加仓储面积、调配人力),淡季时缩减成本,解决传统仓储 “旺季拥堵、淡季闲置” 的痛点。
05 云仓的核心优势
-
降本增效:小型电商无需承担固定仓储成本,按单付费;自动化减少人工错误率(错误率可低于0.01%)。
-
敏捷响应:如某品牌在“双11”期间订单激增5倍,云仓可临时调配周边仓库资源,避免爆仓。
-
数据赋能:通过销售预测算法,指导备货(如季节性商品提前分仓至目标区域)。
06 如何建设一个云仓?
1、选址与基础设施建设
仓库选址尽量靠近产业带、消费市场或物流枢纽,降低运输成本,优先选择政府规划的物流园区。
2. 仓库硬件规划
①功能分区
-
收货区(卸货、质检、贴标)
-
存储区(普通仓、恒温仓、冷冻仓、货架区、平面仓)
-
分拣区(自动化分拣线、人工分拣台)
-
发货区(打包、称重、贴面单)
-
异常处理区(退货、破损件暂存)
②设备配置
-
基础设备:货架(重型货架、阁楼货架)、托盘、叉车。
-
智能化设备:AGV 机器人(搬运)、自动分拣机(如交叉带分拣机)、智能称重设备、RFID 读写器。
-
辅助设施:监控系统、消防系统、温湿度控制系统(针对特殊品类)。
3. 仓库软件集成
①WMS(仓储管理系统)
-
功能:库存管理(出入库记录、库位分配)、作业调度(分拣、打包任务指派)、效期管理(食品、美妆等保质期监控)。
-
要求:支持多仓库、多货主管理,与上下游系统(如 OMS、TMS)无缝对接。
②OMS(订单管理系统)
-
功能:对接电商平台(淘宝、京东、拼多多)、自建商城、线下门店订单,自动拆单、合单,分配最优仓库发货。
-
功能:对接物流公司(三通一达、顺丰等),自动选择最优配送路线,跟踪物流轨迹,结算运费。
案例参考:鼎泰为某云仓建设方案
-
背景
某物流企业计划在华中地区建设服务中小电商的云仓,选择在郑州物流园区租赁 2 万㎡仓库,目标年处理订单量 500 万单。
1、功能分区规划
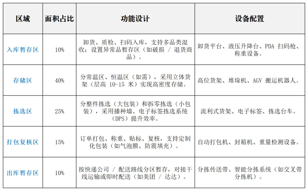
核心作业区域(约 1.2 万㎡)

辅助功能区域(约 0.6 万㎡)
-
办公管理区:设置 IT 监控中心(管理系统后台)、客户服务中心、员工培训室,面积约 800㎡。
-
设备维护区:用于 AGV、堆垛机等自动化设备的检修与保养,面积约 500㎡。
-
员工休息区:食堂、更衣室、卫生间等,面积约 1200㎡。
-
应急物资区:存放消防设备、备用电源、防汛物资等,面积约 500㎡。
预留扩展区域(约 0.2 万㎡)
用于未来业务增长时新增货架、设备或开辟临时作业区,保持灵活性。
2、安装实施
①引入相应设备
②接入仓储管理系统(WMS)
(核心功能:订单管理、库存监控、作业调度、数据报表(如库存周转率、拣货效率分析))。
③技术对接:无缝对接电商平台(如淘宝 API)、物流平台(如菜鸟 / 京东物流)、客户自有系统(如 ERP),实现订单实时同步。
鼎泰以 “技术驱动效率、数据支撑决策” 为核心,通过功能分区科学化、设备智能化、流程标准化,打造集存储、分拣、配送于一体的智慧仓储中心。同时,持续优化系统算法(如路径规划、库存分配),并与电商平台、物流公司形成生态协同,最终为客户实现降本增效与客户体验升级的双重目标。

随着电商行业的不断发展和市场竞争的日益激烈,电商云仓作为降本增效的新利器,将发挥越来越重要的作用。它不仅能够帮助电商企业降低成本、提高效率、优化库存管理,还能为企业提供更多的增值服务,助力企业在激烈的市场竞争中脱颖而出。
鼎泰作为行业领先的智慧仓储物流系统集成商,深耕仓储智能化领域多年,为企业量身定制全流程云仓解决方案,助力突破仓储瓶颈,抢占市场先机!联系我们:400-1070-334。